View Article

Abstract

Stability-indicating strategies (SIMs) and constrained corruption ponders play a imperative part in pharmaceutical advancement. These tools are essential for confirming the quality, safety, and effectiveness of drug substances and products, as well as meeting regulatory standards. SIMs are specialized analytical techniques that can accurately identify and measure the active pharmaceutical ingredient (API) even in the presence of its degradation products, impurities, or formulation excipients, effectively distinguishing the API from other components. Stability-indicating methods (SIMs) and forced degradation studies are essential aspects of pharmaceutical analysis. These methods ensure that a drug maintains its quality, safety, and therapeutic effectiveness throughout its shelf life. A SIM is a validated analytical technique that can accurately measure the active pharmaceutical ingredient (API), even in the presence of its degradation products, impurities, or excipients, by effectively separating them from each other.

Keywords

Stability-indicating methods (SIMs), Forced degradation studies, degradation pathway, hyphenated methods

Introduction

To maintain and improve quality, safety, efficacy of any formulation stability study is important aspect. It is complex group of processes that requires significant money, time consumption, and scientific skills. Thus, stability testing assesses how drug substance and manufactured product is affected by environment in quality concern.  Stability indicating methods include analytical techniques that evaluate the stability of drug over time. That analytical technique contains UV-VIS Spectrophotometry, Chromatographic techniques like TLC, HPTLC, GC, HPLC. Forced degradation studies are conducted to intentionally degrade a drug substance or product under extreme stress conditions, as recommended by ICH guidelines. These conditions are more intense than those used in accelerated stability testing and are designed to produce possible degradation products. This approach helps in understanding the stability profile, identifying degradation pathways, and supports the development and validation of stability-indicating analytical methods. In a forced degradation study, drug samples are exposed to extreme conditions such as elevated temperature, humidity, pH variations, oxidative agents, metal ions, and light. The selection and intensity of each stress condition are based on how stable the drug substance is. For instance, to study hydrolytic degradation, the drug can be dissolved and treated with solutions of different pH values at ambient temperature to produce meaningful degradation products.

Objectives

Objectives of Stability Studies:

  1. To establish the shelf life and define suitable storage conditions for active pharmaceutical ingredients (APIs), excipients, and final dosage forms.
  2. To assess how environmental factors—such as temperature, humidity, and light—affect the quality and integrity of APIs, excipients, and drug products over time.
  3. To investigate the chemical behavior of drug molecules and identify their degradation routes, including those of the active substance and excipients.
  4. To support the development of stable formulations by identifying and resolving stability-related challenges.
  5. To define appropriate forced degradation conditions, including the type and concentration of stress agents and the duration of exposure, targeting a controlled degradation level (typically 5–30% of the original compound).
  6. To create and validate robust analytical methods that can effectively monitor drug stability.
  7. To ensure the quality of pharmaceutical products during storage and distribution by tracking their stability over time.

Degradation Limits

A degradation range of 5% to 30% is generally considered acceptable for validating chromatographic methods during forced degradation studies. Many experts in the pharmaceutical field view around 10% degradation as optimal for meaningful analysis. If no significant degradation is observed under standard stress conditions beyond those used in accelerated stability testing, the study may be intensified by increasing the severity or duration of the applied stress to ensure adequate breakdown of the drug substance or product.

Timeline for forced degradation experiments

Understanding the appropriate timing for conducting forced degradation studies is crucial in the development of new drug substances and products. According to FDA guidance, stress testing should be carried out during Phase III of the regulatory submission process. These studies are typically performed on a single batch and involve exposing the drug to various stress conditions such as different pH environments, oxidative agents, light exposure, as well as high temperature and humidity, to evaluate its stability.

International and Regulatory Guidelines for Stability Testing:

Stability testing is guided by several international regulatory bodies, including:

  • ICH (International Council for Harmonisation)
  • FDA (Food and Drug Administration)
  • WHO (World Health Organization)
  • USP (United States Pharmacopeia)
  • EMA (European Medicines Agency)

• ASEAN (Association of Southeast Asian Nations) Guidelines

The ICH guidelines are primarily followed by countries such as Japan, the United States, and members of the European Union, while WHO guidelines are intended for global product development and are widely used in international health settings.

Drug Concentration for Degradation Process

The regulatory guidelines do not specify the exact drug concentration required for degradation studies. However, it is commonly advised to start forced degradation studies using a concentration of 1 mg/mL, as this level is usually adequate to identify even low levels of degradation products. Additionally, it is advisable to conduct degradation studies at concentrations that align with the drug's expected levels in the final formulations.

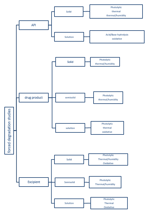
Stress Conditions Applied to Drug Substances and Drug Products

Fig:  Forced Degradation Studies

Forced Degradation Studies

The ICH Q1A guideline on Stability Testing for New Drug Substances and Products provides recommendations for evaluating parameters that may change over extended storage periods. It specifies that forced degradation studies, or stress testing, should be conducted under conditions such as temperatures elevated in 10 °C increments above accelerated levels, extreme pH values, and oxidative and photolytic environments to assess the stability of the drug substance and drug product.

Forced Degradation Condition

Degradation category

Test condition

Storage parameters

Sampling period (days)

Hydrolysis

Control API (no acid or no base)

0.1M HCL

0.1 M NaOH

Acid control (no API)

Base control(no API)

pH: 2,4,6,8.

40 °C, 60 °C

40 °C, 60 °C

40 °C, 60 °C

40 °C, 60 °C

40 °C, 60 °C

40 °C, 60 °C

1,3,5

1,3,5

1,3,5

1,3,5

1,3,5

1,3,5

Oxidation

3% H2O2

Hydrogen Peroxide control

Azobisisobutyronitrile (AIBN)

AIBN control

20 °C, 60 °C

20 °C, 60 °C

40 °C, 60 °C

40 °C, 60 °C

1,3,5

1,3,5

1,3,5

1,3,5

Photolytic

Light 1 × ICH

Light 3 × ICH

Light control

NA

NA

NA

1,3,5

1,3,5

1,3,5

Thermal/ Humidity

Heat chamber

Heat chamber

Heat chamber

Heat chamber

Heat chember

60 °C

60 °C/75%RH

80 °C

80 °C/75%RH

Room temp.

1,3,5

1,3,5

1,3,5

Forced degradation conditions

Followings are the forced degradation conditions carried out for testing stability of any API, drug product and excipient.

  1. Hydrolytic Forced Degradation:

Hydrolysis is the chemical breakdown of a compound due to response with water.. This study of acid hydrolysis or base hydrolysis is carried out at ambient temperature or elevated temperature. Hydrolysis is one of the most common pathways of chemical degradation and can occur over a wide range of pH levels. In hydrolytic stress studies, both acidic and alkaline conditions are employed to promote the breakdown of ionizable functional groups within the drug molecule. These stress conditions are used to speed up degradation and generate major degradation products within a targeted range. The type and concentration of acid or base used depend on how stable the drug substance is. Ordinarily, hydrochloric corrosive or sulfuric corrosive is utilized for corrosive hydrolysis, whereas sodium hydroxide or potassium hydroxide is favored for antacid hydrolysis. For drug substances with low aqueous solubility, suitable co-solvents may be added to aid dissolution in acid or base solutions. The choice of co-solvent is based on the chemical nature of the compound. Stress testing generally starts at room temperature, and if no significant degradation is observed, the temperature is increased to 50–70°C. The total stress duration should not exceed seven days. Once degradation has occurred to the desired extent, the reaction mixture is neutralized using a suitable acid, base, or buffer to halt further breakdown.

  1. Oxidative Forced Degradation:

Hydrogen peroxide is widely used as an oxidizing agent in forced degradation studies involving APIs, drug products, and excipients. Other oxidants, including metal ions, molecular oxygen, and radical initiators like azobisisobutyronitrile (AIBN), may also be employed depending on the study. The selection of the oxidizing agent, its concentration, and the experimental conditions are tailored to the specific drug substance. Considers have appeared that treating sedate arrangements with 0.1- 3% hydrogen peroxide at impartial pH and room temperature for up to seven daysâ??or until around 20% debasement is reachedâ??can successfully create significant oxidative debasement items. Oxidative degradation typically proceeds through electron transfer reactions that create reactive ionic species. Certain functional groups such as amines, sulfides, and phenols are particularly susceptible, often transforming into derivatives like N-oxides, hydroxylamines, sulfoxides, and sulfones. Additionally, sites containing labile hydrogen atoms—such as benzylic, allylic, tertiary carbons, or those adjacent to heteroatoms—are prone to oxidation, resulting in products like hydroperoxides, alcohols, or ketones.

  1. Photolytic Forced Degradation:

Photostability testing is crucial to confirm that exposure to light does not cause unacceptable changes in drug substances. These tests involve exposing the drug substance to ultraviolet (UV) or fluorescent light to induce the formation of primary degradation products. The ICH guidelines specify the conditions for such testing, recommending that APIs, drug products, and excipients be subjected to at least 1.2 million lux hours and 200 watt-hours per square meter of light exposure. The typical wavelength range used to promote photodegradation is 300 to 800 nm, with a maximum recommended exposure of 6 million lux hours. Light-induced degradation often proceeds via photo-oxidation mechanisms involving free radicals. Functional groups such as carbonyls, nitroaromatics, N-oxides, alkenes, aryl chlorides, weak C–H and O–H bonds, sulfides, and polyenes are especially prone to degradation when exposed to light.

Thermal Forced Degradation:

Thermal degradation studies, involving both dry and moist heat, should be carried out under conditions more severe than those outlined in the ICH Q1A accelerated stability guidelines. For solid drug substances and products, exposure to both dry and wet heat is recommended, whereas liquid formulations are typically subjected only to dry heat. These tests are usually conducted at elevated temperatures for shorter periods. The impact of temperature on the degradation rate can be evaluated using the Arrhenius equation.

k=Ae-Ea/RT ??

Where:

  • k represents the specific reaction rate,
  • A denotes the frequency factor,
  • Ea is the activation energy,
  • R stands for the gas constant (1.987 cal/°K·mol),
  • T is the absolute temperature in Kelvin.

Thermal degradation studies are usually performed within a temperature range of 40°C to 80°C.

Stability indicating methods

An analytical approach called a stability-indicating method (SIM) is used to quantify the amount of degradation-induced reduction in the active pharmaceutical ingredient (API), drug product, and excipient in a drug product. A stability-indicating method, as defined by the FDA, is a quantitative analytical technique that has been validated and may identify changes in the stability of drug substances and drug products over time. This technique precisely monitors changes in the concentration of active substances without being influenced by excipients, contaminants, or degradation products. In situations when little is known about possible degradation products, stress testing is done to confirm the method's specificity in identifying changes in the drug substance's concentration. To enable pre-formulation research, stability testing, and the establishment of suitable storage conditions, a suitable stability-indicating method must be developed. A UV detector is frequently used in conjunction with reverse-phase high-performance liquid chromatography (RP-HPLC), which is frequently utilised for impurity separation and quantification. The process of creating an HPLC-based SIM that conforms with regulatory criteria involves the following steps.

Creation Of a Sample

The active pharmaceutical ingredient (API) is exposed to more severe circumstances than those employed in accelerated deterioration testing in order to produce samples for a stability-indicating method (SIM). As was previously mentioned, this entails subjecting the API, drug product, and excipient to hydrolytic, oxidative, photolytic, and thermal stress. In order to create degradation products that are likely to happen under normal storage settings, the API is forced to degrade both in solid and solution form. A stability-indicating technique is then developed using these deteriorated samples.

Method development and optimization

Understanding the drug's physicochemical characteristics, including its pKa, log P, solubility, and absorption maximum, is crucial before beginning to create an analytical method. The HPLC method's design is based on these characteristics. The pKa value is essential for figuring out the mobile phase's pH, while log P and solubility aid in choosing the right mobile phase and sample solvent. Since deterioration frequently takes place in aqueous solutions, a reverse-phase column is usually selected to separate the sample's constituent parts Within the early stages of partition, the portable stage ordinarily a blend of methanol, water, and acetonitrile is changed completely different extents. The solubility of the analyte determines whether methanol or acetonitrile should be used as the organic phase. To attain the best peak separation, the water-to-organic phase ratio might be first fixed at 50:50 and then adjusted during testing. Buffers can be added if needed to improve peak separation and symmetry. Selecting a mass spectrometry-compatible buffer, like ammonium formate or triflouroacetic acid, is crucial for applying the technique to liquid chromatography-mass spectrometry (LC-MS). Because analytes may react differently to temperature changes, column temperature can have an impact on the method's selectivity. In general, a temperature range of 30 to 40°C is appropriate for guaranteeing high repeatability. Pushing the drug peak farther down the chromatogram can assist separate degradation products and improve separation. Additionally, to guarantee that degradation products elute correctly, enough run time should be permitted following the drug peak. The drug peak may occasionally coincide with a degradant peak during method development. Peak purity analysis is required in these situations to confirm the method's specificity. A photodiode array (PDA) detector, which offers details on the homogeneity of the spectral peak, can be used for this. PDA might not work, in spite of the fact that, with degradants that share the drug's UV wavelength. In this instance, peak separation can be enhanced by altering the chromatographic parameters, such as the column type or mobile phase ratio. The purity of the drug peak is then verified by comparing the spectrum from these modified settings with the original spectra. As long as the degradant crest does not happen beneath quickened or delayed capacity circumstances, it is passable in the event that it co-elutes with the medication. In order to get the best separation of closely eluting peaks, the method is finally optimised by varying parameters including flow rate, injection volume, column type, and mobile phase ratio.

Method validation

Then, in compliance with USP/ICH requirements, the stability-indicating method (SIM) is validated by testing for factors like robustness, ruggedness, linearity, accuracy, precision, specificity, quantitation limit, and detection limit. Degradation products above the identification threshold, usually set at 0.1%, must be able to be isolated, identified, and quantified by the procedure. The method is updated and put through revalidation if it fails to satisfy the predetermined acceptance criteria during validation.

Other Methods of Analysis for the Development of Stability-Indicating Methods (SIM)

  1. Conventional Techniques:
  1.  Chromatography with thin layers
    Preparative thin-layer chromatography (TLC) has proven to be a valuable technique over the years. Although it offers low throughput in terms of the quantity of material that can be collected for structural analysis, it remains a quick, straightforward, and cost-effective method.
  2. Solid phase extraction (SPE):

Solid-phase extraction (SPE) could be a crucial strategy in constrained debasement pondersdisentangling and filtering test networks for exact examination. It efficiently isolates degradation products from the parent drug and excipients while removing interferences like salts and buffers. SPE is particularly useful for concentrating low-abundance degradation products and preparing samples for techniques like HPLC or MS. Its ability to streamline workflows and enhance sensitivity makes SPE an indispensable tool for understanding drug stability and degradation pathways.

  1. Low-pressure LC (LPLC):

Flash chromatography (FC) is frequently the recommended low-pressure chromatography technique when NMR analysis is required to detect a degradant. It is cost-effective, capable of handling milligram to gram-scale samples efficiently, and provides sufficient resolution for moderate separations.

  1. Supercritical fluid extraction (SFE):

Supercritical fluid extraction (SFE) is a green and efficient technique for isolating degradation products in forced degradation studies. Using supercritical CO? as the solvent, SFE provides selective extraction, preserving sensitive analytes while minimizing organic solvent use. Its mild conditions and adaptability to various sample types make it ideal for preparing samples for techniques like LC-MS or NMR. Although equipment requirements can be a limitation, SFE is a valuable tool for accurate and eco-friendly degradation analysis.

  1.  Mass Spectrometry (MS):

In forced degradation investigations, mass spectrometry (MS) is an effective instrument that is essential for locating and describing degradation products in pharmaceutical study. By determining the mass-to-charge ratio of ions, it provides excellent sensitivity and comprehensive structural information. MS aids in the detection of minute amounts of degradation products produced in stressful situations, such as heat, light, or acidic/basic environments, in forced degradation investigations.

  1. Nuclear Magnetic Resonance (NMR):

An compelling approach for considering medicate breakdown items includes NMR spectroscopy.The process of analyzing degradation products can be significantly enhanced by combining the structural information from NMR with molecular formulas and additional insights gained from MS fragmentation analysis. Typically, a minimum of 1 mg of material is isolated for NMR analysis to enable detailed structural identification of the degradation products. Different molecule fragments can be correlated to rebuild the chemical structure using both one-dimensional and two-dimensional NMR methods. These investigations can now be performed on materials as small as a few microgrammes, thanks to developments in NMR probe technology.

  1. Accelerated solvent extraction (ASE):

This method provides a fast and effective way to extract APIs and contaminants from solid matrices using organic solvents. However, a key limitation is the potential degradation of extracted chemicals when exposed to high temperatures and pressures.

  1. High-Performance Liquid Chromatography (HPLC):

Degradants are frequently isolated using High-Performance Liquid Chromatography (HPLC) in forced degradation investigations.Modern HPLC systems, equipped with advanced UV detectors, allow for simultaneous monitoring across multiple wavelengths, enabling a more detailed analysis. To improve the assessment's accuracy, some detectors even produce ratio graphs at two different wavelengths. This feature has been very helpful in the creation of stability-indicating techniques (SIMs), which are commonly used to assess peak purity. Such applications ensure the reliability of the separation process and provide deeper insights into the behaviour of degradants under stress conditions.

B. Hyphenated Methodologies

1. GC-MS The original hyphenated analytical technique, gas chromatography-mass spectrometry (GC-MS), is still an essential instrument for detecting organic volatile contaminants and leftover solvents in materials. However, because the necessary analyte qualities, including volatility and thermal stability, are sometimes not well understood beforehand, its application is limited for many organic contaminants and degradation products.
2. Among the most often used hyphenated techniques for the characterisation of contaminants in pharmaceutical analysis are liquid chromatography-mass spectrometry (LC-MS) and its variants. Their widespread adoption is attributed to their ability to provide detailed structural information, often with a high degree of accuracy and reliability, even without supplementary analytical methods. LC-MS systems can identify and quantify trace levels of impurities, degradation products, and metabolites, making them invaluable for ensuring drug quality and safety. Furthermore, advancements in LC-MS technology have introduced a range of sophisticated instruments, such such as tandem mass spectrometry (MS-MS) and high-resolution mass spectrometry (HR-MS), which offer exceptional sensitivity, specificity, and versatility for impurity profiling and structural elucidation. This makes LC-MS a cornerstone technique in modern pharmaceutical research and development.

1. Capillary Electrophoresis-Mass Spectrometry (CE-MS):

CE and CEC are crucial complimentary methods for separation of contaminants and degradation products. CEC is a hybrid method that combines the great efficiency of capillary electrophoresis with the selectivity of the stationary and mobile phases of liquid chromatography. While CE-MS and CEC-MS are still evolving and primarily focused on developing separation methods, studying different CE modes and evaluating the advantages of various mass spectrometer types have shown promising results. In pharmacological research, these hyphenated systems are becoming more and more significant for the in-depth examination and description of degradation products.

4.  LC-NMR, or liquid chromatography-nuclear magnetic resonance:
Since the initial report on the combination of Liquid Chromatography (LC) with Nuclear Magnetic Resonance (NMR) in 1978, a number of devices have been created for usage in both commercial and academic labs. Technological developments like cryoprobes, microprobes, and high-field magnets improve sensitivity and resolution in modern LC-NMR systems. LC systems frequently use magnets with field strengths of 500 MHz or greater. To accommodate varying LC sample amounts, flow-through microprobes with variable inner diameters are offered. In order to improve reaction efficiency and detect sub-microgram amounts, cryogenic cooling is also used. When combined with LC, NMR provides a number of benefits over LC-MS, such as:

(1) both LC and NMR operate in solution, eliminating the need for phase transfer as in          LC-MS;

(2) Neither molecular weight nor vaporisation problems can restrict NMR.

(3) More specific structural information is frequently provided by NMR spectra, especially when it comes to stereochemistry.

5. Fourier Transform Infrared Liquid Chromatography (LC-FTIR):

For IR spectra analysis, 1–5 mg of sample is usually needed, which might be difficult when working with small amounts of components or when they are not isolated. Due to this constraint, LC-IR systems were created and are now beginning to be sold commercially. Some investigations, including the one by Somsen et al., have evaluated the efficacy of LC-FTIR as a stand-alone technique for characterising degradants, despite the paucity of literature on employing LC-IR for impurity profiling. In their study, both fresh and stability samples of testosterone undecanoate were analyzed using LC-FTIR after being stored at 60°C and 75% relative humidity for five months. The degradation product lacked the distinctive bands of conjugated C-3 carbonyl (1675 cm?¹) and nearby conjugated C=C (1610 cm?¹), indicating that the double bond in the steroid structure had been saturated, according to their comparison of the degradation product's IR spectra with the drug's spectrum.

CONCLUSION

Forced degradation studies are essential for understanding the potential degradation pathways and identifying degradation products of active pharmaceutical ingredients. These studies offer insights into the structure of degradants and play a key role in developing stability-indicating methods. While degradation products observed in forced studies may not always occur under standard storage conditions, they serve as a foundation for predicting stability concerns. Initiating degradation studies early in the drug development process is advantageous, as it allows sufficient time to gather comprehensive data on the molecule's stability. This knowledge can contribute to optimizing the formulation process, improving manufacturing efficiency, and defining appropriate storage conditions. Since regulatory guidelines do not prescribe specific conditions for forced degradation studies—and no single approach is universally applicable—researchers must rely on scientific judgment to design suitable experiments. The goal of any forced degradation strategy is to achieve a controlled level of degradation, typically between 5–20%, ensuring the generation of samples necessary for developing stability-indicating analytical methods. A well-structured and properly conducted forced degradation study provides the foundation for robust method development.

ACKNOWLEDGEMENT

The authors would like to thank Dayanand College of pharmacy, Latur, for giving support          during composition process. We acknowledge the advice provided by Dr. Satpute K. L. during the manuscript preparation process.

REFERENCES

  1. ICH (International Council for Harmonisation of Technical Requirements for Pharmaceuticals for Human Use). (2003). Q1A(R2) Stability Testing of New Drug Substances and Products. ICH Harmonised Tripartite Guideline.
  2. S. R. Surana, K. V. R. Chary, R. S. M. G. Reddy, and A. R. Srinivasan. (2007). Forced degradation studies on pharmaceutical compounds: A review. Journal of Pharmaceutical Sciences and Research, 9(3), 120-125.
  3. P. K. Chaurasia, S. Gupta, R. K. Singh, and M. P. Sharma. (2012). Oxidative degradation of pharmaceutical compounds: A review. International Journal of Pharmaceutical Sciences and Research, 3(6), 1539-1545.
  4. International Council for Harmonisation of Technical Requirements for Pharmaceuticals for Human Use (ICH). (2003). Q1B: Photostability Testing of New Drug Substances and Products. ICH Harmonised Tripartite Guideline.
  5. M. K. D. R. Pillai, P. D. S. Soni, and S. S. Jadhav. (2010). Photostability and forced degradation studies of drug substances. Journal of Pharmaceutical and Biomedical Analysis, 53(2), 418-426. https://doi.org/10.1016/j.jpba.2010.01.020
  6. S. M. Shah, A. R. Misra, and A. A. Qureshi. (2012). Photostability and photodegradation of pharmaceuticals: A review. International Journal of Drug Development and Research, 4(2), 88-98.
  7. P. M. Patel, P. R. Patel, and D. M. Shah. (2015). Photostability testing and its applications in pharmaceuticals. International Journal of Pharmaceutical Sciences Review and Research, 34(2), 204-208.
  8. C. S. T. A. B. R. Bell and G. R. Smith. (2004). Pharmaceutical Photostability. Marcel Dekker, Inc.
  9. International Council for Harmonisation of Technical Requirements for Pharmaceuticals for Human Use (ICH). (2003). Q1A(R2): Stability Testing of New Drug Substances and Products. ICH Harmonised Tripartite Guideline.
  10. C. S. R. J. Chien, P. S. K. Pang, and J. T. K. Lin. (2015). Thermal degradation of pharmaceutical substances and its impact on stability. International Journal of Pharmaceutical Sciences and Research, 6(7), 2775-2784. https://doi.org/10.13040/IJPSR.0975-8232.6(7).2775-84
  11. L. A. B. M. Ahmed, N. H. El-Bahy, and S. E. M. Farag. (2011). Thermal degradation and stability studies of pharmaceuticals. Journal of Pharmaceutical and Biomedical Analysis, 56(5), 821-828. https://doi.org/10.1016/j.jpba.2011.06.024
  12. R. J. E. S. Roberts and M. D. Bell. (2013). Thermal Stability and Degradation of Drugs and Pharmaceuticals. Springer. Chapter 4 on thermal degradation mechanisms and testing conditions.
  13. R. M. Silverman. (2009). The Organic Chemistry of Drug Design and Drug Action (2nd ed.). Elsevier Academic Press. Chapter 8 on degradation and stability studies.
  14. U.S. Food and Drug Administration (FDA). (2015). Guidance for Industry: Stability Testing of Drug Substances and Drug Products. U.S. Department of Health and Human Services. https://www.fda.gov/media/71049/download
  15. M. A. M. F. S. R. N. S. S. A. M. R. K. S. C. P. (2016). Stability-indicating methods for pharmaceutical products: A review. International Journal of Pharmaceutical Sciences and Research, 7(9), 3482-3493. https://doi.org/10.13040/IJPSR.0975-8232.7(9).3482-93
  16. B. A. R. P. S. T. P. P. (2014). Development of stability-indicating methods for pharmaceutical analysis. Journal of Pharmaceutical Analysis, 4(4), 175-180. https://doi.org/10.1016/j.jpha.2014.03.002
  17. S. A. Ghosh, M. S. Chawla, and J. S. Sood. (2012). Stability-indicating methods for drug formulations: A review. Pharmaceutical Methods, 3(1), 1-6. https://doi.org/10.4103/2229-4708.107133
  18. J. B. Patel, J. K. Patel, and N. B. Patel. (2010). Stability-indicating method development and validation: A review. Journal of Pharmaceutical and Biomedical Analysis, 51(5), 682-686. https://doi.org/10.1016/j.jpba.2009.12.010
  19. M. R. S. P. R. M. Silva. (2009). Application of RP-HPLC in stability studies. Journal of Pharmaceutical Sciences, 98(10), 3567-3574. https://doi.org/10.1002/jps.21744
  20. S. A. Ghosh, A. M. Raheja, and P. B. Suresh. (2014). Forced degradation studies on pharmaceutical compounds: A review. International Journal of Pharmaceutical Sciences and Research, 5(9), 3507-3513. https://doi.org/10.13040/IJPSR.0975-8232.5(9).3507-13
  21. C. G. B. P. A. H. P. R. Patel, A. M. Patel, and K. M. Patel. (2011). Forced degradation and stability-indicating methods: A review. Journal of Pharmaceutical and Biomedical Analysis, 56(4), 482-488. https://doi.org/10.1016/j.jpba.2011.07.009
  22. S. S. A. M. M. S. B. T. P. Singh. (2008). Forced degradation studies in stability testing: A review. Pharmaceutical Technology, 32(6), 47-58.
  23. International Conference on Harmonisation of Technical Requirements for Pharmaceuticals for Human Use (ICH). (2005). Q2(R1): Validation of Analytical Procedures: Text and Methodology. ICH Harmonised Tripartite Guideline. https://www.ich.org/
  24. United States Pharmacopeia (USP). (2020). USP General Chapter <1225> Validation of Compendial Methods. United States Pharmacopeia. https://www.usp.org/
  25. U.S. Food and Drug Administration (FDA). (2015). Guidance for Industry: Analytical Procedures and Methods Validation for Drugs and Biologics. U.S. Department of Health and Human Services. https://www.fda.gov/media/71010/download
  26. P. A. S. D. Ghosh, S. S. S. C. Sharma, and N. D. Yadav. (2017). Validation of stability indicating methods for pharmaceutical analysis: A review. Indian Journal of Pharmaceutical Education and Research, 51(2), 197-207. https://doi.org/10.5530/ijper.51.2.34
  27. S. T. J. S. K. Kumari, and V. S. R. Rao. (2011). Stability-indicating method development and validation for pharmaceutical dosage forms: A review. International Journal of Pharmaceutical Sciences and Research, 2(8), 1926-1938. https://doi.org/10.13040/IJPSR.0975-8232.2(8).1926-38
  28. A. M. S. D. Patel, N. P. Patel, and K. M. Patel. (2014). Validation of stability-indicating methods in pharmaceutical analysis: A review. Journal of Pharmaceutical and Biomedical Analysis, 89, 218-229. https://doi.org/10.1016/j.jpba.2013.09.019
  29. Klein, C. D., & Gomez, M. C. (2007). Preparative Thin Layer Chromatography: Applications in Pharmaceutical Analysis. In Chromatographic Methods in Drug Analysis (pp. 209-232). Springer. https://doi.org/10.1007/978-1-59745-518-6_12
  30. Snyder, L. R., & Kirkland, J. J. (2009). Introduction to Modern Liquid Chromatography (3rd ed.). Wiley-Interscience.
  31. Chaurasia, R., & Sharma, S. (2011). Applications of Thin Layer Chromatography (TLC) in Pharmaceutical Analysis. International Journal of Pharmaceutical Sciences and Research, 2(5), 1104-1112. https://doi.org/10.13040/IJPSR.0975-8232.2(5).1104-12
  32. Carter, S. J. (2010). Co-ordination Compounds and TLC Analysis. In Practical Pharmaceutical Chemistry (Part I) (pp. 111-115). CBS Publishers.
  33. Khaw, K.Y., Parat, M.-O., Shaw, P.N., Falconer, J.R., "Solvent Supercritical Fluid Technologies to Extract Bioactive Compounds from Natural Sources," Molecules, 2017, 22(7), 1186. DOI: 10.3390/molecules22071186
  34. Nowak, S., Winter, M., "The Role of Sub- and Supercritical CO? as 'Processing Solvent' for Recycling and Sample Preparation," Molecules, 2017, 22(3), 403. DOI: 10.3390/molecules22030403
  35. Yang, C.-G., Wang, M.-H., Zhang, M.-X., Li, X.-H., Wu, H.-L., "Supercritical CO? Foaming of Radiation Cross-Linked Isotactic Polypropylene," Molecules, 2016, 21(12), 1660. DOI: 10.3390/molecules21121660
  36. De Souza, L. et al., "Pharmaceutical Applications of Mass Spectrometry in Stability Testing," PharmaTutor, 2020.
  37. Thakur, M. et al., "Use of LC-MS in Forced Degradation Studies for Pharmaceutical Products," Journal of Pharmaceutical Sciences, 2018.
  38. Mathiron, D., Mesnard, F., Gut, Y., Renaud, T., Petit, A., & Pilard, S. (2019). "A Deeper Investigation of Drug Degradation Mixtures Using a Combination of MS and NMR Data: Application to Indapamide." Molecules, 24(9), 1764. DOI: 10.3390/molecules24091764
  39. Gupta, S., Kaur, P., & Chawla, S. (2020). "Integration of NMR and Mass Spectrometry for the Structural Elucidation of Degradation Products of Pharmaceuticals." International Journal of Pharmaceutical Sciences and Research, 11(2), 657-672. DOI: 10.13040/IJPSR.0975-8232.11(2).657-72
  40. Liu, W., & Chen, D. (2021). "Recent Advances in the Use of NMR for the Identification of Degradation Products in Pharmaceuticals." Pharmaceutical Analysis, 5(1), 19-27. DOI: 10.1002/pa.3401
  41. Jain, A., & Agarwal, V. (2018). "Applications of Mass Spectrometry in the Structural Elucidation of Drug Degradation Products." Journal of Pharmaceutical and Biomedical Analysis, 148, 35-48. DOI: 10.1016/j.jpba.2017.10.004
  42. Kadam, S. et al. (2015). Forced degradation study of drugs – An overview. Pharma Times, 47(4), 66–72.
  43. This paper discusses the importance of forced degradation studies and the role of HPLC in analyzing degradation products.
  44. Rao, R. N., & Raju, A. N. (2008). Development of stability-indicating methods for drug substances and drug products—a critical review. Journal of Pharmaceutical and Biomedical Analysis, 44(3), 464–475.
  45. Focuses on stability-indicating HPLC methods, including peak purity evaluation.
  46. Hodgson, R. J., & Boissier, S. (2014). Analytical Method Validation and Forced Degradation Studies. American Pharmaceutical Review.
  47. Explains the use of advanced HPLC detectors for peak purity testing during method development.
  48. Snyder, L. R., Kirkland, J. J., & Dolan, J. W. (2010). Introduction to Modern Liquid Chromatography. Wiley
  49. Gröger, H., & Kessler, H. (1978). Liquid Chromatography-Nuclear Magnetic Resonance (LC-NMR) for the structural characterization of impurities in pharmaceutical preparations. Journal of Pharmaceutical Sciences, 67(4), 484-487. DOI: 10.1002/jps.2600670415
  50. Nash, R. A., & Schiesser, C. H. (2013). Hyphenated techniques: NMR with liquid chromatography for impurity identification. Journal of Pharmaceutical and Biomedical Analysis, 77, 122-130. DOI: 10.1016/j.jpba.2013.01.018.

Reference

  1. ICH (International Council for Harmonisation of Technical Requirements for Pharmaceuticals for Human Use). (2003). Q1A(R2) Stability Testing of New Drug Substances and Products. ICH Harmonised Tripartite Guideline.
  2. S. R. Surana, K. V. R. Chary, R. S. M. G. Reddy, and A. R. Srinivasan. (2007). Forced degradation studies on pharmaceutical compounds: A review. Journal of Pharmaceutical Sciences and Research, 9(3), 120-125.
  3. P. K. Chaurasia, S. Gupta, R. K. Singh, and M. P. Sharma. (2012). Oxidative degradation of pharmaceutical compounds: A review. International Journal of Pharmaceutical Sciences and Research, 3(6), 1539-1545.
  4. International Council for Harmonisation of Technical Requirements for Pharmaceuticals for Human Use (ICH). (2003). Q1B: Photostability Testing of New Drug Substances and Products. ICH Harmonised Tripartite Guideline.
  5. M. K. D. R. Pillai, P. D. S. Soni, and S. S. Jadhav. (2010). Photostability and forced degradation studies of drug substances. Journal of Pharmaceutical and Biomedical Analysis, 53(2), 418-426. https://doi.org/10.1016/j.jpba.2010.01.020
  6. S. M. Shah, A. R. Misra, and A. A. Qureshi. (2012). Photostability and photodegradation of pharmaceuticals: A review. International Journal of Drug Development and Research, 4(2), 88-98.
  7. P. M. Patel, P. R. Patel, and D. M. Shah. (2015). Photostability testing and its applications in pharmaceuticals. International Journal of Pharmaceutical Sciences Review and Research, 34(2), 204-208.
  8. C. S. T. A. B. R. Bell and G. R. Smith. (2004). Pharmaceutical Photostability. Marcel Dekker, Inc.
  9. International Council for Harmonisation of Technical Requirements for Pharmaceuticals for Human Use (ICH). (2003). Q1A(R2): Stability Testing of New Drug Substances and Products. ICH Harmonised Tripartite Guideline.
  10. C. S. R. J. Chien, P. S. K. Pang, and J. T. K. Lin. (2015). Thermal degradation of pharmaceutical substances and its impact on stability. International Journal of Pharmaceutical Sciences and Research, 6(7), 2775-2784. https://doi.org/10.13040/IJPSR.0975-8232.6(7).2775-84
  11. L. A. B. M. Ahmed, N. H. El-Bahy, and S. E. M. Farag. (2011). Thermal degradation and stability studies of pharmaceuticals. Journal of Pharmaceutical and Biomedical Analysis, 56(5), 821-828. https://doi.org/10.1016/j.jpba.2011.06.024
  12. R. J. E. S. Roberts and M. D. Bell. (2013). Thermal Stability and Degradation of Drugs and Pharmaceuticals. Springer. Chapter 4 on thermal degradation mechanisms and testing conditions.
  13. R. M. Silverman. (2009). The Organic Chemistry of Drug Design and Drug Action (2nd ed.). Elsevier Academic Press. Chapter 8 on degradation and stability studies.
  14. U.S. Food and Drug Administration (FDA). (2015). Guidance for Industry: Stability Testing of Drug Substances and Drug Products. U.S. Department of Health and Human Services. https://www.fda.gov/media/71049/download
  15. M. A. M. F. S. R. N. S. S. A. M. R. K. S. C. P. (2016). Stability-indicating methods for pharmaceutical products: A review. International Journal of Pharmaceutical Sciences and Research, 7(9), 3482-3493. https://doi.org/10.13040/IJPSR.0975-8232.7(9).3482-93
  16. B. A. R. P. S. T. P. P. (2014). Development of stability-indicating methods for pharmaceutical analysis. Journal of Pharmaceutical Analysis, 4(4), 175-180. https://doi.org/10.1016/j.jpha.2014.03.002
  17. S. A. Ghosh, M. S. Chawla, and J. S. Sood. (2012). Stability-indicating methods for drug formulations: A review. Pharmaceutical Methods, 3(1), 1-6. https://doi.org/10.4103/2229-4708.107133
  18. J. B. Patel, J. K. Patel, and N. B. Patel. (2010). Stability-indicating method development and validation: A review. Journal of Pharmaceutical and Biomedical Analysis, 51(5), 682-686. https://doi.org/10.1016/j.jpba.2009.12.010
  19. M. R. S. P. R. M. Silva. (2009). Application of RP-HPLC in stability studies. Journal of Pharmaceutical Sciences, 98(10), 3567-3574. https://doi.org/10.1002/jps.21744
  20. S. A. Ghosh, A. M. Raheja, and P. B. Suresh. (2014). Forced degradation studies on pharmaceutical compounds: A review. International Journal of Pharmaceutical Sciences and Research, 5(9), 3507-3513. https://doi.org/10.13040/IJPSR.0975-8232.5(9).3507-13
  21. C. G. B. P. A. H. P. R. Patel, A. M. Patel, and K. M. Patel. (2011). Forced degradation and stability-indicating methods: A review. Journal of Pharmaceutical and Biomedical Analysis, 56(4), 482-488. https://doi.org/10.1016/j.jpba.2011.07.009
  22. S. S. A. M. M. S. B. T. P. Singh. (2008). Forced degradation studies in stability testing: A review. Pharmaceutical Technology, 32(6), 47-58.
  23. International Conference on Harmonisation of Technical Requirements for Pharmaceuticals for Human Use (ICH). (2005). Q2(R1): Validation of Analytical Procedures: Text and Methodology. ICH Harmonised Tripartite Guideline. https://www.ich.org/
  24. United States Pharmacopeia (USP). (2020). USP General Chapter <1225> Validation of Compendial Methods. United States Pharmacopeia. https://www.usp.org/
  25. U.S. Food and Drug Administration (FDA). (2015). Guidance for Industry: Analytical Procedures and Methods Validation for Drugs and Biologics. U.S. Department of Health and Human Services. https://www.fda.gov/media/71010/download
  26. P. A. S. D. Ghosh, S. S. S. C. Sharma, and N. D. Yadav. (2017). Validation of stability indicating methods for pharmaceutical analysis: A review. Indian Journal of Pharmaceutical Education and Research, 51(2), 197-207. https://doi.org/10.5530/ijper.51.2.34
  27. S. T. J. S. K. Kumari, and V. S. R. Rao. (2011). Stability-indicating method development and validation for pharmaceutical dosage forms: A review. International Journal of Pharmaceutical Sciences and Research, 2(8), 1926-1938. https://doi.org/10.13040/IJPSR.0975-8232.2(8).1926-38
  28. A. M. S. D. Patel, N. P. Patel, and K. M. Patel. (2014). Validation of stability-indicating methods in pharmaceutical analysis: A review. Journal of Pharmaceutical and Biomedical Analysis, 89, 218-229. https://doi.org/10.1016/j.jpba.2013.09.019
  29. Klein, C. D., & Gomez, M. C. (2007). Preparative Thin Layer Chromatography: Applications in Pharmaceutical Analysis. In Chromatographic Methods in Drug Analysis (pp. 209-232). Springer. https://doi.org/10.1007/978-1-59745-518-6_12
  30. Snyder, L. R., & Kirkland, J. J. (2009). Introduction to Modern Liquid Chromatography (3rd ed.). Wiley-Interscience.
  31. Chaurasia, R., & Sharma, S. (2011). Applications of Thin Layer Chromatography (TLC) in Pharmaceutical Analysis. International Journal of Pharmaceutical Sciences and Research, 2(5), 1104-1112. https://doi.org/10.13040/IJPSR.0975-8232.2(5).1104-12
  32. Carter, S. J. (2010). Co-ordination Compounds and TLC Analysis. In Practical Pharmaceutical Chemistry (Part I) (pp. 111-115). CBS Publishers.
  33. Khaw, K.Y., Parat, M.-O., Shaw, P.N., Falconer, J.R., "Solvent Supercritical Fluid Technologies to Extract Bioactive Compounds from Natural Sources," Molecules, 2017, 22(7), 1186. DOI: 10.3390/molecules22071186
  34. Nowak, S., Winter, M., "The Role of Sub- and Supercritical CO? as 'Processing Solvent' for Recycling and Sample Preparation," Molecules, 2017, 22(3), 403. DOI: 10.3390/molecules22030403
  35. Yang, C.-G., Wang, M.-H., Zhang, M.-X., Li, X.-H., Wu, H.-L., "Supercritical CO? Foaming of Radiation Cross-Linked Isotactic Polypropylene," Molecules, 2016, 21(12), 1660. DOI: 10.3390/molecules21121660
  36. De Souza, L. et al., "Pharmaceutical Applications of Mass Spectrometry in Stability Testing," PharmaTutor, 2020.
  37. Thakur, M. et al., "Use of LC-MS in Forced Degradation Studies for Pharmaceutical Products," Journal of Pharmaceutical Sciences, 2018.
  38. Mathiron, D., Mesnard, F., Gut, Y., Renaud, T., Petit, A., & Pilard, S. (2019). "A Deeper Investigation of Drug Degradation Mixtures Using a Combination of MS and NMR Data: Application to Indapamide." Molecules, 24(9), 1764. DOI: 10.3390/molecules24091764
  39. Gupta, S., Kaur, P., & Chawla, S. (2020). "Integration of NMR and Mass Spectrometry for the Structural Elucidation of Degradation Products of Pharmaceuticals." International Journal of Pharmaceutical Sciences and Research, 11(2), 657-672. DOI: 10.13040/IJPSR.0975-8232.11(2).657-72
  40. Liu, W., & Chen, D. (2021). "Recent Advances in the Use of NMR for the Identification of Degradation Products in Pharmaceuticals." Pharmaceutical Analysis, 5(1), 19-27. DOI: 10.1002/pa.3401
  41. Jain, A., & Agarwal, V. (2018). "Applications of Mass Spectrometry in the Structural Elucidation of Drug Degradation Products." Journal of Pharmaceutical and Biomedical Analysis, 148, 35-48. DOI: 10.1016/j.jpba.2017.10.004
  42. Kadam, S. et al. (2015). Forced degradation study of drugs – An overview. Pharma Times, 47(4), 66–72.
  43. This paper discusses the importance of forced degradation studies and the role of HPLC in analyzing degradation products.
  44. Rao, R. N., & Raju, A. N. (2008). Development of stability-indicating methods for drug substances and drug products—a critical review. Journal of Pharmaceutical and Biomedical Analysis, 44(3), 464–475.
  45. Focuses on stability-indicating HPLC methods, including peak purity evaluation.
  46. Hodgson, R. J., & Boissier, S. (2014). Analytical Method Validation and Forced Degradation Studies. American Pharmaceutical Review.
  47. Explains the use of advanced HPLC detectors for peak purity testing during method development.
  48. Snyder, L. R., Kirkland, J. J., & Dolan, J. W. (2010). Introduction to Modern Liquid Chromatography. Wiley
  49. Gröger, H., & Kessler, H. (1978). Liquid Chromatography-Nuclear Magnetic Resonance (LC-NMR) for the structural characterization of impurities in pharmaceutical preparations. Journal of Pharmaceutical Sciences, 67(4), 484-487. DOI: 10.1002/jps.2600670415
  50. Nash, R. A., & Schiesser, C. H. (2013). Hyphenated techniques: NMR with liquid chromatography for impurity identification. Journal of Pharmaceutical and Biomedical Analysis, 77, 122-130. DOI: 10.1016/j.jpba.2013.01.018.

Photo
Vishranti Wattamwar
Corresponding author

Dayanand College of Pharmacy, Barshi Road.

Photo
Saraswati Tikambare
Co-author

Dayanand College of Pharmacy, Barshi Road.

Photo
Urmila Bhavle
Co-author

Dayanand College of Pharmacy, Barshi Road.

Photo
Dr. Kranti Satpute
Co-author

Dayanand College of Pharmacy, Barshi Road.

Photo
Tanuja Yashawant Patil
Co-author

Dayanand College of Pharmacy, Barshi Road.

Vishranti Wattamwar*, Dr. Kranti Satpute, Tanuja Yashawant Patil, Urmila Bhavle, Saraswati Tikambare, Ensuring Pharmaceutical Quality: Stability Indicating Methods and Forced Degradation Studies- A Review, Int. J. of Pharm. Sci., 2025, Vol 3, Issue 7, 359-372. https://doi.org/10.5281/zenodo.15790807

More related articles
Simultaneous Estimation Of Bilastine And Monteluka...
Punam Nivritti Bandgar, Dr.Monika G. Shinde, Pradnya P. Shinde, A...
Nanomedicine in Cancer Diagnosis and Treatment...
Shanthi V, Gautam Nishita, Patel Kritika, Sulagna Ghosh Barman, ...
Novel Herbal Drug Delivery System: A Comprehensive...
Shweta Bunde, Priyanka Suroshe, Mayuri Salve, Rutuja Pawar, Avina...
To Study Invitro Anticancer activity Brine shrimp Lethality and Anticoagulant Ac...
Kaufiya D Sayyad, Ashpak M. Tamboli, Manoj S. Patil, ...
Pancreatic Cancer: A Review Of Epidemiology, Pathophysiology, Risk Factor, Clini...
R.Mahaprbu, S.Karpagam Kumara Sundari, K S.A. Mohammed Shafeeq, ...
Estimation of Vitamin C Content in Different Citrus Fruits by the Titration Meth...
Wagh Snehal, Dhanshri Shinde, Pole Deepali, Heramb Indrasing, Mayur Sanjay, ...
Related Articles
Exploring the Antifungal Activity of 1,4-Naphthoquinone Derivatives through Inhi...
Sumit Raut, Dr. Dinesh Chapale, Neha Mankar, Suraj Chilkawar, Ayush Umare, ...
Nourishing Nature: Enhancing Skin Care With The Formulation Of Ficus Religiosa H...
Polly Gupta, Shashank Tiwari , Rajnish Kumar, Abhishek Pandey, ...
The Evolving Landscape of Antivirals for Human Respiratory Viruses...
Rushikesh Bhosle, Darshil Sanjog Ingale, Shreyas Kurhe, Swaraj Dhande, Sachin Amrutkar, ...
Strategies for the Safe Management and Disposal of Unused and Expired Pharmaceut...
Satyabhavana Sakre, Bhaskar Kumar Gupta, Aniket Kumar, Vishwajeet Kumar, ...
Simultaneous Estimation Of Bilastine And Montelukast In Bulk And Pharmaceutical ...
Punam Nivritti Bandgar, Dr.Monika G. Shinde, Pradnya P. Shinde, Aishwarya A. Ubale, ...
More related articles
Simultaneous Estimation Of Bilastine And Montelukast In Bulk And Pharmaceutical ...
Punam Nivritti Bandgar, Dr.Monika G. Shinde, Pradnya P. Shinde, Aishwarya A. Ubale, ...
Nanomedicine in Cancer Diagnosis and Treatment...
Shanthi V, Gautam Nishita, Patel Kritika, Sulagna Ghosh Barman, ...
Novel Herbal Drug Delivery System: A Comprehensive Review of Approaches, Formula...
Shweta Bunde, Priyanka Suroshe, Mayuri Salve, Rutuja Pawar, Avinash Gunjal, ...
Simultaneous Estimation Of Bilastine And Montelukast In Bulk And Pharmaceutical ...
Punam Nivritti Bandgar, Dr.Monika G. Shinde, Pradnya P. Shinde, Aishwarya A. Ubale, ...
Nanomedicine in Cancer Diagnosis and Treatment...
Shanthi V, Gautam Nishita, Patel Kritika, Sulagna Ghosh Barman, ...
Novel Herbal Drug Delivery System: A Comprehensive Review of Approaches, Formula...
Shweta Bunde, Priyanka Suroshe, Mayuri Salve, Rutuja Pawar, Avinash Gunjal, ...